障害のある方の緊急時の受け入れ(地域生活支援拠点等事業)
ページ番号:588279061
更新日:2026年2月20日
〇地域生活支援拠点等とは
豊中市では、障害のある方の重度化や高齢化、「親なき後」に備え、住み慣れた地域で安心して暮らし続けられるよう、緊急事態のときの対応や、緊急事態にならないように事前に準備しておくことへの支援ができる体制として、地域生活支援拠点等事業を進めています。
〇緊急時支援事業について
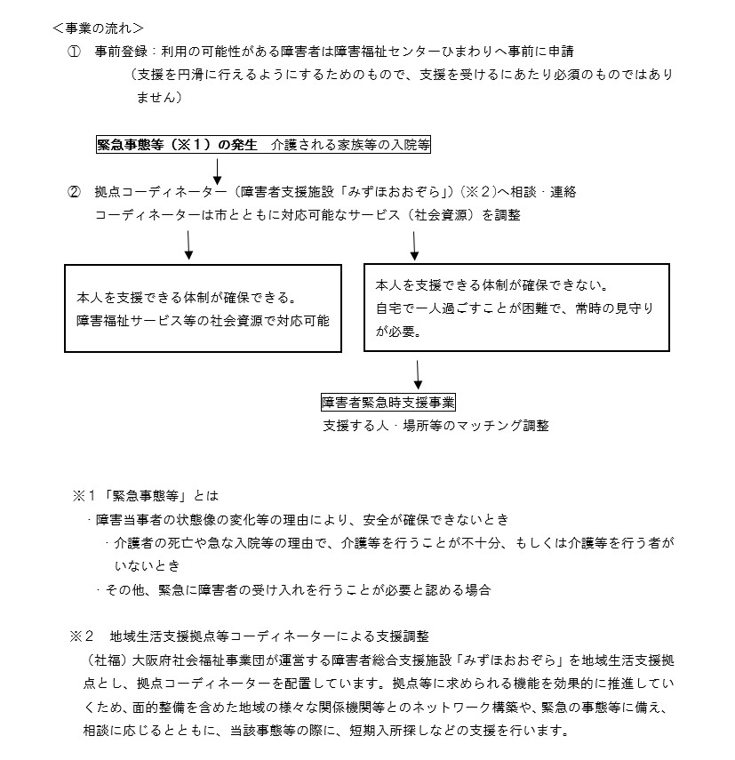
地域生活支援拠点等事業の一環として、介護者の急病や急逝など、一時的に在宅での生活が困難となるような緊急事態等において、地域生活支援拠点である障害者総合支援施設「みずほおおぞら」の短期入所で受入対応を行っています。
また、「みずほおおぞら」に地域生活支援拠点等コーディネーター(以下「拠点コーディネーター」という。)を配置し、緊急時に満床の場合や様々な支援制度を活用しても受け入れ先の確保が困難な場合の対応として、障害者緊急時支援事業を実施しています。
【緊急時支援事業の概要】
障害者を介護されている方が急な入院などで介護が困難となった場合や、障害者が急激な環境の変化等により一時的に在宅生活が
が困難となった場合などで、様々な支援制度の活用にすぐにつながらない場合に、普段通い慣れている場所での対応や短期入所等の
空いている部屋を活用し、当事者をよく知る支援員の派遣を可能とするなど、障害のある方の安全な受け入れ先を確保するものです。

【申込様式】豊中市障害者緊急時支援事業利用申込書(エクセル:16KB)
【事前登録について(もしもの時のために)】
介護されるご家族が急な病気や事故に見舞われるなど、緊急事態はいつ起こるか分かりません。万が一、緊急事態が発生したときも慌てずに対応できるよう
普段から備えておくことが大切です。あらかじめご自身の状況などをお教えいただき、市及び地域生活支援拠点等コーディネーターが持つ台帳に登録させてい
ただく「事前登録」を推奨しています。
事前に教えていただいた情報をもとに、拠点コーディネーターが障害福祉サービス事業所等と連携し、緊急時に対応できる調整を行います。また、緊急時か
らの支援だけでなく、近い将来に緊急事態の発生が予見される場合など、緊急支援とならないよう事前に短期入所の体験など予防的観点からの支援体制を整え
ていくことも目的としています。
*対象者
以下のいずれかに該当し、緊急時の生活維持に不安をお持ちの方
(1)身体障害者手帳、療育手帳または精神保健福祉手帳をお持ちの方
(2)診断書による認定で障害福祉サービス・障害児通所支援を利用できる方
(3)指定難病など障害者総合支援法の対象疾病に罹患している方
(4)発達障害のある方
*事前登録の流れ
・事前登録をご希望の方は「事前登録申込書」を障害福祉センターひまわり(相談支援擁護係)に提出。
・申し込み後、拠点コーディネーターによる状況の聴き取り。
・申込書の情報及び聞き取った情報は、市(障害福祉課)及び拠点コーディネーター、事業者で共有。必要に応じて、緊急の事態等に備えた支援(障害福祉
サービス利用の手続きの支援等)、緊急事態等の際に当該情報を活用。
※収集させていただいた情報は、本事業に必要な範囲でのみ使用。
※事前登録は、緊急の事態等における支援を円滑に行えるようにするためのもので、コーディネーターによる支援を受けるにあたり必須のものではありません。
案内ちらし:「豊中市地域生活支援拠点等(緊急時支援)事前登録について(PDF:369KB)
【申込様式】豊中市地域生活支援拠点等(緊急時の支援)事前登録(変更・廃止)申込書(エクセル:25KB)
豊中市地域生活支援拠点等事業運営ガイドライン(PDF:1,425KB)
PDF形式のファイルを開くには、Adobe Acrobat Readerが必要です。お持ちでない方は、Adobe社から無償でダウンロードできます。
![]()
お問合せ
障害福祉センターひまわり
〒561-0854 豊中市稲津町1丁目1番20号 市立障害福祉センターひまわり
電話:06-6866-1011
ファクス:06-6866-0811


