豊中市の地域生活支援拠点等
ページ番号:699800857
更新日:2026年2月20日
1 地域生活支援拠点等とは
令和4年12月16日に障害者総合支援法(以下「法」という。)が改正され、「地域生活支援拠点等」が法律に規定されました(令和6年4月1日施行)。
地域生活支援拠点等とは、障害のある人の重度化、高齢化及び「親なき後」を見据え、障害のある人又は障害のある子ども(以下「障害者等」という。)が住み慣れた地域で安心して暮らし続けられるよう、障害者等を地域全体で支えるための支援体制のことをいい、市町村が地域の実情に応じた創意工夫により整備することとされています。
求められる機能として、(1)相談、(2)緊急時の受け入れ・対応、(3)体験の機会・場の提供、(4)専門的人材の確保・養成、(5)地域の体制づくり、の5 つを柱としています。
2 地域生活支援拠点等に必要とされる機能
地域生活支援拠点等の機能は次の5つを柱としています。
(1)相談
平時から緊急時に支援が必要な世帯を把握したうえで、常時の連絡体制を確保し、緊急時に必要な支援のコーディネートや相談その他必要な支援を行う機能
(2)緊急時の受け入れ・対応
短期入所や居宅介護等を活用した緊急時受入体制を確保したうえで、介護者の急病や障害者等の状態変化等の緊急時の受け入れ・対応を行う機能
(3)体験の機会・場
病院や施設、親元からの自立にあたって、障害福祉サービスの利用やひとり暮らしの体験の機会・場を提供する機能
(4)専門的人材の確保・養成
医療的ケアを必要とする者や行動障害を有する者等に対して、専門的な対応ができる体制の確保又は専門的な対応ができる人材を養成する機能
(5)地域の体制づくり
地域の様々なニーズに対応できるサービスの提供体制の確保や、地域の社会資源の連携体制の構築等を行う機能
3 整備の方法について
地域生活支援拠点等の整備には、事業を実施するために5つの機能を集約し、障害者支援施設等に付加した「多機能拠点整備型」と、既存の社会資源を活かしつつ、複数の関係機関が相互の有機的な連携体制の下で事業を実施する体制として「面的整備型」があります。
・多機能拠点整備型・・・法第77条第3項各号の事業を実施するために必要な機能を有する拠点(地域生活支援拠点)
・面的整備型 ・・・複数の関係機関が相互の有機的な連携の下で法第77条第3項各号の事業を実施する体制(面的な体制)
本市では、平成28年度(2016年度)に障害者総合支援施設「みずほおおぞら」の開設を機に、複数の事業を実施している強みを活かした多機能拠点整備型の地域生活支援拠点として事業展開してきました。今後は、地域生活支援拠点等の更なる充実・強化を図るため、コーディネーター配置による多機能拠点をハブとした更なる
活用とともに、既存の市内事業所同士のネットワーク構築を進める面的な体制の拡大による、「多機能拠点型」+「面的整備型」の「ハイブリッド型」で整備を進めていくこととしています。
4 地域生活支援拠点等コーディネーター
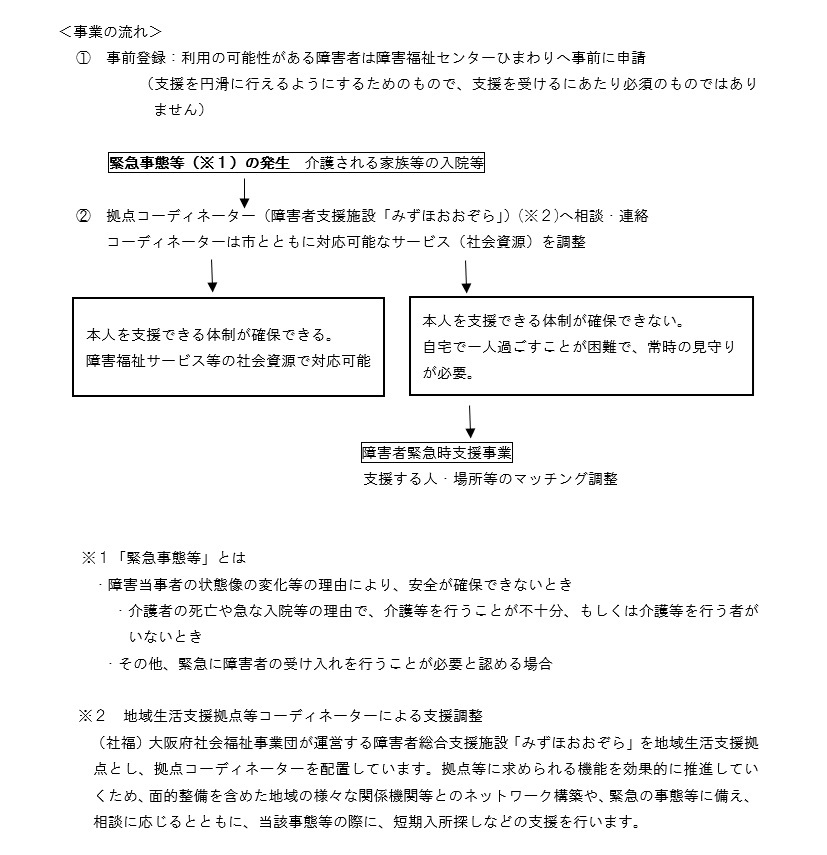
(社福)大阪府社会福祉事業団が運営する障害者総合支援施設「みずほおおぞら」を多機能型の地域生活支援拠点とし、拠点コーディネーターを配置しています。
拠点等に求められる機能を効果的に推進していくため、面的整備を含めた地域の様々な関係機関等とのネットワーク構築や、障害の特性に起因して生じる緊急の事態等に備え、相談に応じるとともに、当該事態等の際に、短期入所探しなどの支援を行います。
5 緊急時の対応について
(1) 「緊急の事態等」の定義
地域生活支援拠点等で対応する「緊急事態等」とは、
・障害当事者の状態像の変化等の理由により、安全が確保できないとき
・介護者の死亡や急な入院等の理由で、介護等を行うことが不十分、もしくは介護等を行う者がいないとき
・その他、緊急に障害者の受け入れを行うことが必要と認める場合
※冠婚など計画的に実施されるものについては、緊急時には含めません。
(2)事前登録について
緊急事態等の対応が円滑に進むよう、あらかじめご自身の状況などをお教えいただき、市及び地域生活支援拠点等コーディネーターが持つ台帳に登録させてい
ただく「事前登録」を推奨しています。事前に教えていただいた情報をもとに、拠点コーディネーターが障害福祉サービス事業所等と連携し、緊急時に対応でき
る調整を行います。また、緊急時からの支援だけでなく、近い将来に緊急事態の発生が予見される場合など、緊急支援とならないよう事前に短期入所の体験など
予防的観点からの支援体制を整えていくことも目的としています
《事前登録の流れ》
<1>事前登録の申込
事前登録をご希望の方は「事前登録申込書」を障害福祉センターひまわり(相談支援擁護係)に提出してください。
↓
<2>拠点コーディネーターによる聴き取り
申し込み後、拠点コーディネーターよりサービスの利用状況や医療・生活面での配慮事項など、緊急時に必要な支援内容の聴き取りを行
います。
↓
<3>登録の完了
申込書の情報及び聞き取った情報は、市(障害福祉課)及び拠点コーディネーター、事業者で共有。必要に応じて、緊急の事態等に備え
た支援(短期入所の体験利用など障害福祉サービス利用の手続きの支援等)、緊急事態等の際に当該情報を活用します。
※収集させていただいた情報は、本事業に必要な範囲でのみ使用。
※事前登録は、緊急の事態等における支援を円滑に行えるようにするためのもので、コーディネーターによる支援を受けるにあたって必須
のものではありません。
【申込様式】豊中市地域生活支援拠点等(緊急時の支援)事前登録(変更・廃止)申込書(エクセル:25KB)
(3)障害者緊急時支援事業について
緊急の事態等における受入・対応については、多機能型の地域生活支援拠点である障害者支援施設「みずほおおぞら」の短期入所で受入対応
を行っていますが、緊急時に満床の場合や様々な支援制度を活用しても対応が困難な場合を想定し、障害者緊急時支援事業を実施します。
〇障害者緊急時支援事業の概要
障害者を介護されている方が急な入院などで介護が困難となった場合や、障害者が急激な環境の変化等により一時的に
在宅生活が困難となった場合などで、様々な支援制度の活用にすぐにつながらない場合に、普段通い慣れている場所での
対応や短期入所等の空いている部屋を活用し、当事者をよく知るヘルパー等を派遣することを可能とするなど、当事者に
寄り添った障害特性に合わせた支援を行なうもの。

【申込様式】豊中市障害者緊急時支援事業利用申込書(エクセル:16KB)
6 地域生活支援拠点等の機能を担う事業所登録について
(1) 地域生活支援拠点等事業所の登録
面的な体制の整備には、地域の事業所等の協力や事業所同士の有機的な連携が必要です。地域生活支援拠点等の機能を担う事業所を市が登録認定し、必要な支援
を行った場合に所定の加算の算定が可能(※)となりますので、地域生活支援拠点等の趣旨をご理解いただき、下記の手続きにて登録をお願いします。
※地域生活支援拠点等への登録により算定が可能となる加算(PDF:408KB)
*登録認定手続きの流れ
1 拠点等の機能を担う事業所としての登録を検討されている場合、事前に障害福祉センターひまわりにご相談ください。
2 拠点の各種機能のうち、実施する機能に係る内容を運営規程に規定してください。
3 下記の書類を市に提出してください。
・豊中市地域生活支援拠点等認定申請書(様式第1号)
・変更後の運営規程の写し
4 届出書類を受理後、認定作業を行い、結果を通知します。認定された事業所については豊中市地域生活支援拠点等認定簿(様式第4 号)に
登載し、登録完了となります。登録された事業所については、随時ホームページで公開していきます。
5 「運営規程の変更届」「加算届」を障害福祉課事業所係に提出してください。

(2) 登録する事業所の要件等
拠点等に登録する事業所は、可能な限り拠点等の機能を果たすために協力することとし、登録の要件は原則として次のとおりとします。
●全事業共通
〇 当該事業を1 年以上継続して実施していること
〇 支援者レベルの検討会等へ積極的に参加し、自立支援協議会及び他事業所との連携が図られていること
【様式第1号】豊中市地域生活支援拠点等認定申請書(ワード:18KB)
【様式第5号】豊中市地域生活支援拠点等認定変更届出書(ワード:17KB)
【様式第6号】豊中市地域生活支援拠点等認定廃止・休止・再開届出書(ワード:17KB)
7 関係資料(ガイドライン、要項等)
・豊中市地域生活支援拠点等事業運営ガイドライン(PDF:1,425KB)
・豊中市地域生活支援拠点等事業実施要綱(PDF:432KB)
PDF形式のファイルを開くには、Adobe Acrobat Readerが必要です。お持ちでない方は、Adobe社から無償でダウンロードできます。
![]()
お問合せ
障害福祉センターひまわり
〒561-0854 豊中市稲津町1丁目1番20号 市立障害福祉センターひまわり
電話:06-6866-1011
ファクス:06-6866-0811


